喜报
凝心聚力开展组织科研
团队协作收获多项成果
我院院长戴永红特聘教授积极率领研究生团队开展有组织科研。近期,科研团队喜讯频传,凭借扎实的学术功底与默契的团队配合,成功摘得三大关键科研课题的桂冠,成果斐然。
1、2024年度中宣部外文局国际传播大数据智能实验室课题项目
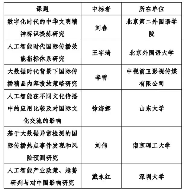
“人工智能产业政策、趋势研判与对中国影响研究 ”

中国外文出版发行事业局
内容介绍:产业政策是政府引导产业发展、调整产业结构失衡的重要工具。课题在习近平总书记“发展新质生产力”思想领导下,借助区域国别、国际传播、管理学、计算机科学与技术等学科理论及方法,通过构建“目标—工具—评价”三维框架,聚焦全球典型国家和地区人工智能产业政策的发展现状,阐释其演进逻辑和政策取向,并研判未来发展趋势,助力我国制定符合自身国情的人工智能发展战略,为实现中国从科技大国向科技强国的转变贡献智慧和力量。
2、2024年四川省哲学社会科学基金“区域国别与国际传播研究”重大专项立项
“区域国别视角下的四川形象国际传播研究”

四川省社会科学联合会
内容介绍:本课题旨在深入探究在区域国别视角下,探讨如何有针对性的从地缘特征、资源优势、策略路径与效果评估四个方面,策划四川形象国际传播的具体方案,以期为提升四川的国际知名度和影响力提供理论支持和实践指导。其中,地缘特征是指四川在国际传播中所处的地理位置和周边国家的关系;资源优势则是指四川所拥有的自然风光、历史文化、特色产业等对于国际传播的价值;策略路径是指如何有效地利用这些地缘特征和资源优势,通过不同的传播渠道和策略,将四川的形象传播到国际社会;效果评估则是指对于传播策略的实际效果进行监测和评估,以便及时调整和优化传播策略。
3、深圳大学第二批高等教育(研究生)教学成果奖培育项目名单
“基于“国际化·复合型·跨学科”教育理念的来华留学研究生培养体系创新与实践”

深圳大学研究生院
内容介绍:当前对于留学研究生的培养方案、教学管理、生活支撑、职业引导等领域的滞后性和单一性仍旧是高校普遍存在的共性问题。深圳大学外国语学院作为全校国际化示范学院,高度重视留学研究生培养工作,以“外语+区域国别+国际传播”为重要抓手,将国际化复合型跨学科理念贯穿留学生培养体系,协同培养具备“知华、友华、亲华”内在品质的国际学生,鼓励其利用外国语言讲好“中国故事”“广东故事”“深圳故事”,积极融入“人类命运共同体”构建,真正服务于中国“一带一路”倡议民心相通建设。本项目试图解决两个主要问题,一是如何提升来华留学研究生规模与质量的瓶颈,二是如何打通学科交叉、跨院系管理、课程开发的壁垒,重点关注如何进一步深挖国际交流与对外教育潜力,为来华留学生提供国际化复合型跨学科教育。
展望前程,我院将不忘初心,持续强化团队科研精神,勇攀科研与教育的新高峰。在追求卓越的道路上,我们将不断磨砺自我,提升科研规划的前瞻性与教育培养的实效性。同时,紧贴学术前沿,深化跨学科交叉融合,拓宽研究视野,矢志在科研探索的广阔天地上,开创更多精彩篇章。
一校:韩瑞萌,付乐,李竟成,李甜
二校:李甜
三校:戴永红