Good News
Concentrating on Organizational Research
Teamwork yields multiple results
Professor Yonghong Dai, Dean of the Faculty, has been actively leading a team of graduate students to carry out organized scientific research. Recently, the scientific research team has received a lot of good news, and has successfully won the laurels of three key scientific research topics with solid academic skills and tacit teamwork, and has achieved remarkable results.
1、2024 Project of International Communication Big Data Intelligence Laboratory of Foreign Languages Bureau, Central Propaganda Department
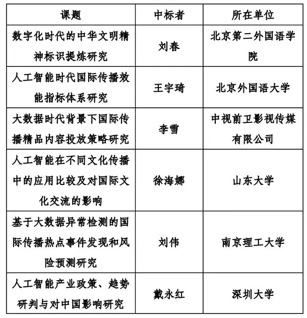
“ Study on Artificial Intelligence Industry Policies, Trend Research and Impact on China”

China Foreign Language Publishing and Distribution Organization (CFLPDO)
Introduction:Industrial policy is an important tool for the government to guide industrial development and adjust the imbalance of industrial structure. Under the leadership of General Secretary Xi Jinping's idea of “developing new quality productive forces”, this project aims to explain the current development situation of AI industrial policies in typical countries and regions around the world, and to explain the logic of its evolution and policy orientations through the three-dimensional framework of “Goal-Instrument-Evaluation”. By constructing a three-dimensional framework of “goal-tool-evaluation”, the study focuses on the current development status of AI industrial policies in typical countries and regions around the world, explains the logic of its evolution and policy orientation, and examines the future development trend, so as to help China formulate an AI development strategy that is in line with its own national conditions, and contribute to the wisdom and strength of realizing China's transformation from a science and technology powerhouse to a science and technology powerhouse.
2、2024 Sichuan Provincial Philosophy and Social Science Foundation Major Special Project on “Regional Country and International Communication Research”.
“Research on the International Communication of Sichuan's Image from the Perspective of Regional Countries”

Sichuan Federation of Social Sciences
Introduction: The purpose of this project is to explore how to plan specific programs for the international communication of Sichuan's image from four aspects, namely, geographic features, resource advantages, strategic paths and effect evaluation, under the perspective of regional and national countries, with a view to providing theoretical support and practical guidance for enhancing Sichuan's international popularity and influence. Among them, geo-feature refers to the relationship between Sichuan's geographic location and neighboring countries in international communication; resource advantage refers to the value of Sichuan's natural scenery, history and culture, and characteristic industries for international communication; strategy path refers to how to effectively utilize these geo-features and resource advantages, and spread Sichuan's image to the international community through different communication channels and strategies; and effect evaluation refers to the monitoring of the actual effect of the communication strategy and the evaluation of its effectiveness. Monitoring and evaluating the actual effects of the communication strategies in order to adjust and optimize the communication strategies in time.
3、List of the Second Batch of Higher Education (Postgraduate) Teaching Achievement Award Cultivation Programs of Shenzhen University
“Innovation and Practice of Cultivation System of Graduate Students Studying in China Based on the Educational Concept of “Internationalization, Complexity and Interdisciplinarity”.
Shenzhen University Graduate School
Introduction:The lagging behind and singularity in the fields of cultivation program, teaching management, life support and career guidance for international graduate students are still the common problems in universities and colleges. As a model college of internationalization, the School of Foreign Languages of SZU attaches great importance to the cultivation of graduate students studying abroad. Taking “foreign language + regional countries + international communication” as an important key, the School of Foreign Languages of SZU carries the concept of internationalization, composite and interdisciplinary through the cultivation system of international students, and collaborates to cultivate international students with the intrinsic qualities of “knowing China, being friendly to China, and being pro-China”. We will collaborate to cultivate international students with the intrinsic qualities of “knowing China, being friendly to China and being pro-China”, encourage them to utilize foreign languages to tell “China's story”, “Guangdong's story” and “Shenzhen's story”, and actively integrate into the “Community of Human Destiny”. The program encourages international students to use foreign languages to tell “China's story”, “Guangdong's story” and “Shenzhen's story”, to actively integrate into the construction of a “community of human destiny”, and to truly serve China's “One Belt, One Road” Initiative of connecting people. This project tries to solve two main problems, one is how to improve the bottleneck of the scale and quality of postgraduate students studying in China, and the other is how to break through the barriers of disciplinary intersections, cross-faculty management, and curriculum development, and focuses on how to further dig into the potential of international exchanges and foreign education, and provide internationalized and composite interdisciplinary education for international students studying in China.
Looking ahead, we will not forget our original intention, continue to strengthen the team's spirit of scientific research, and scale new heights in research and education. In the pursuit of excellence, we will continue to sharpen ourselves and enhance the foresight of research planning and the effectiveness of education and training. At the same time, we will keep close to the academic frontier, deepen interdisciplinary cross-fertilization, broaden our research horizons, and aspire to create more wonderful chapters in the vast world of scientific research and exploration.
Check 1: Han Ruimeng, Fu Le, Li Jingcheng, Li Tang
Check 2 : Li Tian
Final Check: Dai YongHong